|آموزش نصب پلاگین ghost town | پلاگین ساخت شهر در مکس

۰ نظر گزارش تخلف
تری دی مکس فارسی 3dmaxFarsi.ir
تری دی مکس فارسی 3dmaxFarsi.ir

آموزش پلاگین ghost town |آموزش نصب پلاگین ghost town در https://www.3dmaxfarsi.ir/?p=37237
در این دوره، مهارت لازم برای طراحی جاده‌های مبتنی بر اسپلاین را نیز بدست خواهید آورد. شما همچنین می‌توانید انواع جاده‌ها، پل‌ها و روگذرها را طراحی کنید. ناگفته نماند که تمامی جاده‌ها قابل ویرایش هستند.

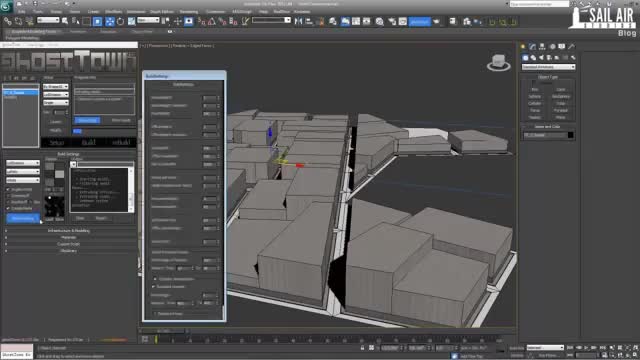
استفاده از پلاگین گوست تاون برای طراحی خیابان‌ها، ساختمان‌ها و شهرها در نرم‌افزار سه بعدی سازی تری‌ دی‌ مکس با استفاده از NodeEditor می‌توانید نماهای خارجی پیچیده‌ای را طراحی کنید.متریال‌ها را در کتابخانه Material ذخیره سازی کنید و آنها را مستقیماً به داخل پروژه نمای خارجی انتقال دهید.

بخش‌هایی از نمای خارجی را می‌توان به صورت پیش ساخته ذخیره سازی کرد و به راحتی در پروژه‌های دیگر مورد استفاده قرار داد.دانلود پلاگین ghosttown برای مکس 2017 | دانلود پلاگین ghosttown برای مکس 2016
آموزش نصب ghost town | دانلود پلاگین ghosttown برای مکس 2014
ghost town دانلود | پلاگین ساخت شهر در مکس

نظرات

در حال حاضر امکان درج نظر برای این ویدیو غیرفعال است.

توضیحات

|آموزش نصب پلاگین ghost town | پلاگین ساخت شهر در مکس

۰ لایک
۰ نظر

آموزش پلاگین ghost town |آموزش نصب پلاگین ghost town در https://www.3dmaxfarsi.ir/?p=37237
در این دوره، مهارت لازم برای طراحی جاده‌های مبتنی بر اسپلاین را نیز بدست خواهید آورد. شما همچنین می‌توانید انواع جاده‌ها، پل‌ها و روگذرها را طراحی کنید. ناگفته نماند که تمامی جاده‌ها قابل ویرایش هستند.

استفاده از پلاگین گوست تاون برای طراحی خیابان‌ها، ساختمان‌ها و شهرها در نرم‌افزار سه بعدی سازی تری‌ دی‌ مکس با استفاده از NodeEditor می‌توانید نماهای خارجی پیچیده‌ای را طراحی کنید.متریال‌ها را در کتابخانه Material ذخیره سازی کنید و آنها را مستقیماً به داخل پروژه نمای خارجی انتقال دهید.

بخش‌هایی از نمای خارجی را می‌توان به صورت پیش ساخته ذخیره سازی کرد و به راحتی در پروژه‌های دیگر مورد استفاده قرار داد.دانلود پلاگین ghosttown برای مکس 2017 | دانلود پلاگین ghosttown برای مکس 2016
آموزش نصب ghost town | دانلود پلاگین ghosttown برای مکس 2014
ghost town دانلود | پلاگین ساخت شهر در مکس

آموزش