قطعات استاندارد|کتیا|کدافزار

کدافزار
کدافزار

https://www.cadafzar.ir/cadafzar/646/film

شما مدل سه بعدی قطعات استاندارد را از کجا تهیه می کنید ؟


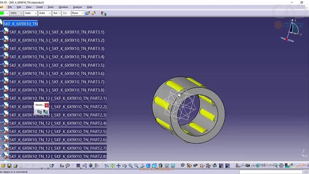
استفاده از سایت های تولید کننده محصولات استاندارد یکی از سریع ترین ، دقیق ترین و به روز ترین روش می باشد که در این فیلم آموزشی کوتاه شما با نحوه دانلود استاندارد SKF آشنا می شود.
برای ما بنویسید چه سایت های قطعات استاندارد خوب دیگر می شناسید؟

نظرات

نماد کانال
نظری برای نمایش وجود ندارد.

توضیحات

قطعات استاندارد|کتیا|کدافزار

۱ لایک
۰ نظر

https://www.cadafzar.ir/cadafzar/646/film

شما مدل سه بعدی قطعات استاندارد را از کجا تهیه می کنید ؟


استفاده از سایت های تولید کننده محصولات استاندارد یکی از سریع ترین ، دقیق ترین و به روز ترین روش می باشد که در این فیلم آموزشی کوتاه شما با نحوه دانلود استاندارد SKF آشنا می شود.
برای ما بنویسید چه سایت های قطعات استاندارد خوب دیگر می شناسید؟

آموزش