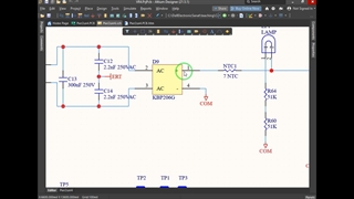
چگونگی پرینت گرفتن در التیوم

آموزشگاه مهندسی ساختمان
آموزشگاه مهندسی ساختمان

یه یادگاری از زمانی که فکر میکردیم الکترونیک همه چیزه
فکر نکنیم تو اینترنت کسی این موضوع رو توضیح داده باشه
این ویدئو رو اونموقعی مجموعه ما درست کرد که همه ما دانشجو بودیم و سخت به دنبال ساخت برد بوسیله آلتیوم

https://sevdaa.ir/

نظرات

نماد کانال
نظری برای نمایش وجود ندارد.

توضیحات

چگونگی پرینت گرفتن در التیوم

۰ لایک
۰ نظر

یه یادگاری از زمانی که فکر میکردیم الکترونیک همه چیزه
فکر نکنیم تو اینترنت کسی این موضوع رو توضیح داده باشه
این ویدئو رو اونموقعی مجموعه ما درست کرد که همه ما دانشجو بودیم و سخت به دنبال ساخت برد بوسیله آلتیوم

https://sevdaa.ir/