جلسه دوازدهم-کاربرد نرم افزارهای ترسیمی در برق-EPLAN

۰ نظر گزارش تخلف
استاد علی حیدری-آموزش تخصصی برق صنعتی
استاد علی حیدری-آموزش تخصصی برق صنعتی

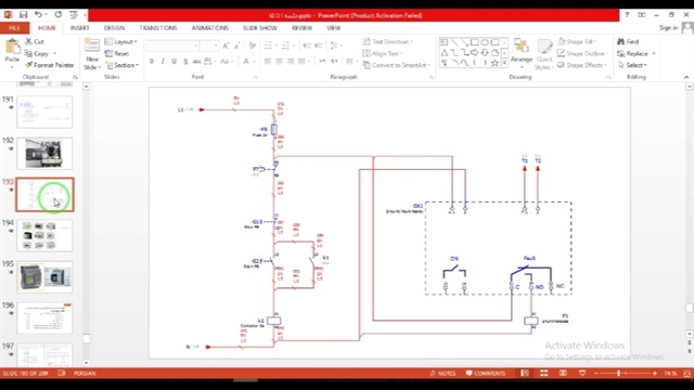
ادامه مبحث ایجاد سیمبل های خاص با ابزار BlackBox و تنظیمات آن
https://enama.ir/videos/2696006 لینک دانلود

نظرات

نماد کانال
نظری برای نمایش وجود ندارد.

توضیحات

جلسه دوازدهم-کاربرد نرم افزارهای ترسیمی در برق-EPLAN

۱ لایک
۰ نظر

ادامه مبحث ایجاد سیمبل های خاص با ابزار BlackBox و تنظیمات آن
https://enama.ir/videos/2696006 لینک دانلود

آموزش