کلیپ آموزش کامل طراحی منبع تغذیه باLM317

۰ نظر گزارش تخلف
مهدی عالمی
مهدی عالمی

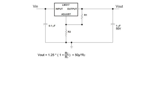
این کلیپ آموزش کامل طراحی منبع تغذیه با LM317 نام دارد که به زبان انگلیسی بوده و از عالمی شاپ به شما تقدیم
می شود.alemishop.mihanblog.com--malayer-elec.blogsky.com

نظرات

نماد کانال
نظری برای نمایش وجود ندارد.

توضیحات

کلیپ آموزش کامل طراحی منبع تغذیه باLM317

۰ لایک
۰ نظر

این کلیپ آموزش کامل طراحی منبع تغذیه با LM317 نام دارد که به زبان انگلیسی بوده و از عالمی شاپ به شما تقدیم
می شود.alemishop.mihanblog.com--malayer-elec.blogsky.com