تمرین پاورمیل ماشینکاری دوربین | بهترین آموزش پاورمیل

amirkabir
amirkabir

آموزش تمرین پاورمیل ماشینکاری دوربین
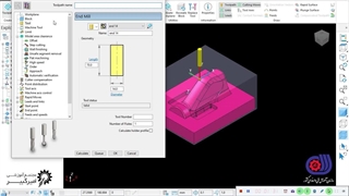
در این ویدئو با یک پروژه‌ عملی و کاربردی در حوزه ماشینکاری آشنا خواهید شد که به‌طور خاص روی قطعه‌ای مرتبط با بدنه‌ی دوربین تمرکز دارد. این تمرین با بهره‌گیری از نرم‌افزار پیشرفته PowerMILL انجام شده و مراحل کامل برنامه‌نویسی، شبیه‌سازی و اجرای واقعی ماشینکاری را پوشش می‌دهد. اگر به دنبال تسلط بیشتر در زمینه برنامه‌نویسی CNC با پاورمیل هستید، این آموزش می‌تواند نقطه شروع بسیار مناسبی برای شما باشد.

ورود به محیط پاورمیل و آماده‌سازی مدل
در ابتدای فرآیند، مدل سه‌بعدی قطعه وارد محیط نرم‌افزار PowerMILL می‌شود. انتخاب صحیح مدل، بررسی زوایای حساس و شناخت نواحی پیچیده اهمیت زیادی در موفقیت ماشینکاری دارد. در این مرحله، کاربر یاد می‌گیرد چگونه مدل را از نظر فنی تحلیل کرده و آن را برای مراحل بعدی آماده کند.

برای مشاهده ادامه مطلب به لینک زیر مراجعه کنید:
https://eamirkabir.com/%d8%aa%d9%85%d8%b1%db%8c%d9%86-%d9%be%d8%a7%d9%88%d8%b1%d9%85%db%8c%d9%84-%d9%85%d8%a7%d8%b4%db%8c%d9%86%da%a9%d8%a7%d8%b1%db%8c-%d8%af%d9%88%d8%b1%d8%a8%db%8c%d9%86/

برای مشاهده پکیج‌های آموزش نرم‌افزارهای مهندسی مکانیک، به لینک زیر مراجعه کنید:
https://eamirkabir.com/mechanical-software/

همچنین، برای یادگیری دقیق‌تر نرم‌افزار پاورمیل PowerMILL، پکیج آموزش پاورمیل PowerMILL ما را از لینک زیر دریافت کنید:
https://eamirkabir.com/%d8%a2%d9%85%d9%88%d8%b2%d8%b4-%d9%86%d8%b1%d9%85-%d8%a7%d9%81%d8%b2%d8%a7%d8%b1-%d9%be%d8%a7%d9%88%d8%b1%d9%85%db%8c%d9%84-powermill/

آموزش پاورمیل مقدماتی -(powermill) دراصفهان:
https://amirkabir.in/%D9%BE%D8%A7%D9%88%D8%B1%D9%85%DB%8C%D9%84-%D9%85%D9%82%D8%AF%D9%85%D8%A7%D8%AA%DB%8C-%D9%BE%D8%A7%D9%88%D8%B1%D9%85%DB%8C%D9%84-powermill/

اگر سوالی دارید یا نیاز به مشاوره بیشتر دارید، ما همیشه آماده‌ایم تا شما را در مسیر یادگیری همراهی کنیم. برای مشاوره و کسب اطلاعات بیشتر، با ما تماس بگیرید:
شماره تماس: 09022207162

نظرات

نماد کانال
نظری برای نمایش وجود ندارد.

توضیحات

تمرین پاورمیل ماشینکاری دوربین | بهترین آموزش پاورمیل

۰ لایک
۰ نظر

آموزش تمرین پاورمیل ماشینکاری دوربین
در این ویدئو با یک پروژه‌ عملی و کاربردی در حوزه ماشینکاری آشنا خواهید شد که به‌طور خاص روی قطعه‌ای مرتبط با بدنه‌ی دوربین تمرکز دارد. این تمرین با بهره‌گیری از نرم‌افزار پیشرفته PowerMILL انجام شده و مراحل کامل برنامه‌نویسی، شبیه‌سازی و اجرای واقعی ماشینکاری را پوشش می‌دهد. اگر به دنبال تسلط بیشتر در زمینه برنامه‌نویسی CNC با پاورمیل هستید، این آموزش می‌تواند نقطه شروع بسیار مناسبی برای شما باشد.

ورود به محیط پاورمیل و آماده‌سازی مدل
در ابتدای فرآیند، مدل سه‌بعدی قطعه وارد محیط نرم‌افزار PowerMILL می‌شود. انتخاب صحیح مدل، بررسی زوایای حساس و شناخت نواحی پیچیده اهمیت زیادی در موفقیت ماشینکاری دارد. در این مرحله، کاربر یاد می‌گیرد چگونه مدل را از نظر فنی تحلیل کرده و آن را برای مراحل بعدی آماده کند.

برای مشاهده ادامه مطلب به لینک زیر مراجعه کنید:
https://eamirkabir.com/%d8%aa%d9%85%d8%b1%db%8c%d9%86-%d9%be%d8%a7%d9%88%d8%b1%d9%85%db%8c%d9%84-%d9%85%d8%a7%d8%b4%db%8c%d9%86%da%a9%d8%a7%d8%b1%db%8c-%d8%af%d9%88%d8%b1%d8%a8%db%8c%d9%86/

برای مشاهده پکیج‌های آموزش نرم‌افزارهای مهندسی مکانیک، به لینک زیر مراجعه کنید:
https://eamirkabir.com/mechanical-software/

همچنین، برای یادگیری دقیق‌تر نرم‌افزار پاورمیل PowerMILL، پکیج آموزش پاورمیل PowerMILL ما را از لینک زیر دریافت کنید:
https://eamirkabir.com/%d8%a2%d9%85%d9%88%d8%b2%d8%b4-%d9%86%d8%b1%d9%85-%d8%a7%d9%81%d8%b2%d8%a7%d8%b1-%d9%be%d8%a7%d9%88%d8%b1%d9%85%db%8c%d9%84-powermill/

آموزش پاورمیل مقدماتی -(powermill) دراصفهان:
https://amirkabir.in/%D9%BE%D8%A7%D9%88%D8%B1%D9%85%DB%8C%D9%84-%D9%85%D9%82%D8%AF%D9%85%D8%A7%D8%AA%DB%8C-%D9%BE%D8%A7%D9%88%D8%B1%D9%85%DB%8C%D9%84-powermill/

اگر سوالی دارید یا نیاز به مشاوره بیشتر دارید، ما همیشه آماده‌ایم تا شما را در مسیر یادگیری همراهی کنیم. برای مشاوره و کسب اطلاعات بیشتر، با ما تماس بگیرید:
شماره تماس: 09022207162

آموزش